1 2 3

服务项目

商标自助查询

当前位置 -> 首页 -> 知产资讯

知产资讯

未到商标续展期寄信通知15000,罚!
录入人:正道商标    发布时间:2023-09-19 07:09:59

一种利用不正当手段扰乱商标代理市场秩序案,其特征在于:

1.信封备注:重要信件请务必送达

2.信封右下角印有:国家知识产权局商标局备案机构(较大字体)

3.商标到期续展缴费通知函:以上商标已进入商标续展期......在规定期限内未能提出申请的,注销该注册商标。如到期不办理商标续展手续,贵单位的注册商标不但被国家商标局注销......”。

.......

无锡梁溪市监局接到无锡市监局转送材料,经检索,涉及的**号、**号商标均未达到法定续展期时限。随机抽查202269日在当事人住所现场查获的待寄邮件中的涉案**号、**号商标进行检索,上述两个商标也未达到法定续展期时限

其中,当事人2019 年至2021年上半年主要通过拨打电话的方式为主,邮寄信件为辅2021 年下半年至20226月主要以邮寄信件为主,累计发信15000封,成功代理128

不懂就问,15000封信成本大概多少?

不懂再问,不到1%的成功率是高还是低?

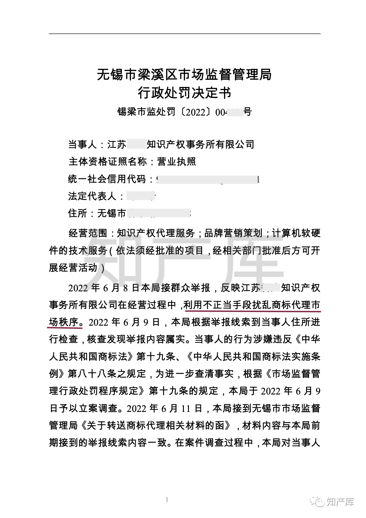
附行政处罚决定书:

上一条: 多加盟企业未做商业特许经营备案被罚款
下一条: 已注册成功的商标,重新申请却被驳回?为啥

版权所有:南京正道商标事务所有限公司 COPYRIGHT 2014 苏ICP备11042440号

地址: 江苏省南京市珠江路600号谷阳世纪大厦709室    24小时服务热线:025-84480100  技术支持:夏恒网络